页面
大
小
配色
无
字
字
字
字
辅助线
开
指读
开
纯文本
开
重置
关闭
欢迎您访问浮梁县人民政府网!
梁申办
|
赣服通
|
微信
|
微博
|
网站无障碍
|
适老版
|
简体中文
|
繁体中文
首页
走进浮梁
政府资讯
政务公开
政务服务
政民互动
当前位置:
首页
>
臧湾乡
>
重点领域
>
社会公益事业
>
公共法律服务
公开方式:
主动公开
有效期:
长期有效
公开时限:
长期公开
公开范围:
面向全社会
信息索取号:
014560025/2023-32707
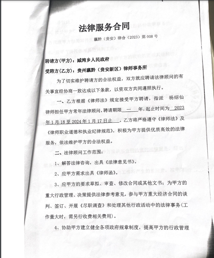
公示臧湾乡2021年聘请法律顾问合同事宜
发布时间: 2023-01-05
来源: 浮梁县臧湾乡
访问量:
公示臧湾乡聘请法律顾问合同事宜
相关文档:
相关附件:
910042
公示臧湾乡2021年聘请法律顾问合同事宜
20
浮梁县臧湾乡
2023-01-05
24734
公共法律服务