页面
大
小
配色
无
字
字
字
字
辅助线
开
指读
开
纯文本
开
重置
关闭
欢迎您访问浮梁县人民政府网!
梁申办
|
赣服通
|
微信
|
微博
|
网站无障碍
|
适老版
|
简体中文
|
繁体中文
首页
走进浮梁
政府资讯
政务公开
政务服务
政民互动
当前位置:
首页
>
县政府
>
重点领域信息公开
>
社会公益事业与重点民生
>
社会救助
>
医疗救助
公开方式:
主动公开
有效期:
长期有效
公开时限:
长期公开
公开范围:
面向全社会
信息索取号:
014560025/2021-61632
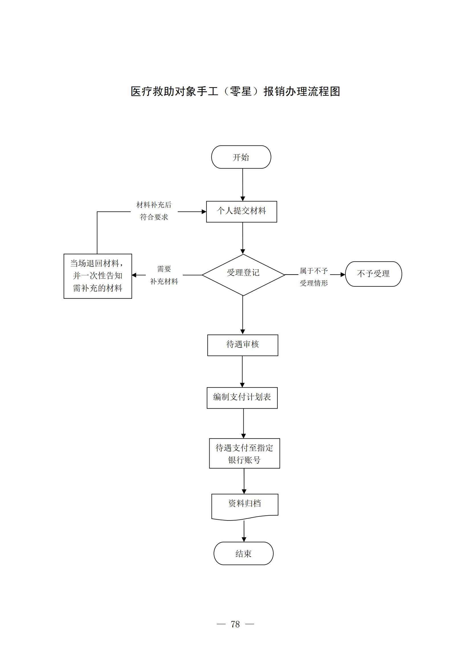
关于医疗救助事项办事服务指南
发布时间: 2021-12-03
来源: 江西省医疗保障局 赣医保〔2020〕14号
访问量:
相关文档:
相关附件:
786085
关于医疗救助事项办事服务指南
20
江西省医疗保障局 赣医保〔2020〕14号
2021-12-03
24113
医疗救助