江西省人民政府办公厅关于印发江西省数字政府建设三年行动计划(2022-2024年)的通知
各市、县(区)人民政府,省政府各部门:
《江西省数字政府建设三年行动计划(2022-2024年)》已经省政府同意,现印发给你们,请结合实际认真贯彻实施。
2022年5月27日
(此件主动公开)
江西省数字政府建设三年行动计划
(2022-2024年)
为贯彻落实党中央、国务院关于建设网络强国、数字中国、智慧社会的战略部署,加快政府管理和社会治理模式创新,以政府数字化转型驱动治理方式变革,推进政府决策科学化、社会治理精准化、公共服务高效化,根据《中华人民共和国国民经济和社会发展第十四个五年规划和二〇三五年远景目标纲要》《江西省国民经济和社会发展第十四个五年规划和二〇三五年远景目标纲要》等文件精神,结合我省实际,制定本行动计划。
一、发展现状和总体要求
(一)发展现状。
基础条件不断夯实。当前,全省政务云资源体系已基本建成,政务外网实现省市县乡村五级全覆盖。构建了全省一体化大数据共享交换体系,人口、法人、电子证照、自然资源和空间地理、社会信用等基础数据库投入使用。统一电子印章、公共支付、短信服务等应用支撑平台建成使用。“赣服通”已成为江西一张靓丽名片,大数据在社会治理中的广泛应用,在新冠肺炎疫情防控中发挥了重要作用。
关键问题有待破解。政务外网使用效率不高,部门专网仍然大量存在,政务系统未全面上云,政务云不能满足系统云化需要;部分高频政务数据未共享或共享质量不高,部门业务协同水平整体偏低,一些公共数据尚未归集共享;一体化应用支撑体系尚未建成,5G(第五代移动通信)、AI(人工智能)、区块链等新技术运用水平有待提升;通过数据共享创新公共服务、社会治理手段的举措不够,数据要素流通市场建设仍处于初级阶段。
发展环境深刻变化。从数字化发展趋势看,通过数字化转型提升核心竞争力成为共识,这对深入挖掘数据价值、提升数据服务效能提出了新要求。从全面建设“六个江西”的战略全局看,推动治理体系和治理能力现代化,必须运用大数据促进经济发展、完善社会治理、提升政府服务能力。从“作示范、勇争先”的新使命看,深入推进政府自身改革,跨越式推动数字政府建设走在前列,必须运用系统理念全面推动全省各级政府加快集成创新。
(二)总体要求。
1.指导思想。
以习近平新时代中国特色社会主义思想为指导,全面贯彻党的十九大和十九届历次全会精神,深入贯彻落实习近平总书记视察江西重要讲话精神,践行“作示范、勇争先”的目标要求,立足新发展阶段,贯彻新发展理念,构建新发展格局,以政府信息化转型驱动治理方式变革,构建数字化智能化的政府运行新形态,全方位推进政府政务流程再造、业务模式优化、决策水平和履职能力提高,助推提升治理体系和治理能力现代化水平。
2.基本原则。
坚持党的全面领导。充分发挥党总揽全局、协调各方的领导核心作用,将坚持和加强党的全面领导贯穿于数字政府建设各领域各环节,贯穿于政府数字化改革和制度创新全过程,确保数字政府建设的正确方向。
坚持以人民为中心。始终把增进人民福祉、满足人民对美好生活的向往作为数字政府建设的出发点和落脚点,充分发挥数字治理优势,着力破解企业和群众反映强烈的办事难、办事慢、办事繁的问题,坚持数字普惠,缩小“数字鸿沟”,提升公共服务均等化水平,让数字政府建设成果更多更公平地惠及全体人民。
坚持改革创新引领。围绕经济社会发展迫切需要,着力强化改革思维、法治思维和创新思维,坚持目标导向、问题导向,通过技术创新和制度创新“双轮驱动”,破除体制机制障碍,以数字化转型撬动政府治理各方面改革创新。
坚持数据融合共享。加强数据汇聚融合、协调共享、有序开放和开发利用,充分发挥数据的基础资源作用和创新引擎作用,推进政府治理流程再造和模式优化,加快政府经济决策数字化,提高政府决策科学性和管理服务效率,催生经济社会发展新动能。
坚持系统整体协同。强化系统观念,加强系统集成,提升集约化建设水平,统筹推进技术融合、业务融合、数据融合,实现跨层级、跨地域、跨系统、跨部门、跨业务的协同管理和服务,注重强化与各领域改革措施有效衔接,统筹推进、协同发展。
坚持安全自主可控。全面落实总体国家安全观,坚持安全可控和开放创新并重、促进发展和依法管理相统一,严格落实网络安全各项法律法规制度,全面构建制度、管理和技术深度融合的数字政府安全防护体系,不断提升安全保障能力和风险防范水平,切实保障网络和数据安全,依法保护个人信息。
3.发展目标。
以数字化转型为抓手,通过全方位、协同性、智能化变革推进数字政府建设。2022年底,建立高位推动、权责明确、统一协调的数字政府工作机制,数字基座能力得到有力夯实,一批数字政府重点应用项目上线运行;到2023年底,建成一体化数字基座,大平台共享、大数据慧治、大系统共治的顶层架构基本形成,经济调节、综合监管、协同治理、公共服务、政务运转、政务公开等领域数字化应用初见成效;到2024年底,建成上下联通、左右贯通,业务体系、管理体系、技术体系“三位一体”的数字政府,在经济发展、公共服务、社会治理等领域,形成一批有示范效应的数字政府特色应用,数字政府建设水平进入全国第一梯队。
——经济调节质量优秀省份。充分应用大数据技术,广泛采集、汇聚、分析经济运行、财政金融等领域数据,强化数字技术在宏观经济运行监测、管理决策、政策效能评估中广泛应用,全面提升政府经济调节智能化水平。
——综合监管模式示范省份。完善“互联网+监管”“双随机一公开”等平台,完成与国家平台及其他省市平台对接,实现跨地区、跨部门、跨行业联合监管,加强重点行业领域专业监管,构建基于信用的新型监管模式。实现执法监管平台承载的监管事项比例达80%,公共监管重点领域全流程90%可追溯。
——政务服务满意度一等省份。升级优化江西政务服务网,将“赣服通”打造成为全国政务服务品牌标杆,提升政务服务“一网通办”能力,实现95%以上的服务事项线上线下全流程全省通办,100%高频政务服务事项实现跨省通办。数字鸿沟不断缩小,群众满意度显著提升。
——政务环境透明度一流省份。聚焦公开事项标准化、解读回应规范化、政府网站集约化、政务新媒体矩阵化、政务公开专区集群化,创新政务公开工作思路和方式,大力推进26个重点领域政务公开标准化规范化建设,深入推进政府网站集约应用,建设以省政府微信公众号为龙头的全省政务新媒体传播矩阵,提升政务公开专区建设水平,着力打造公开透明的政务环境。
——政务运转效能领先省份。健全政务运转机制,显著提升政府机关办文、办会、办事、督查督办和值班管理效能,提升部门间智能化协同能力。着力打造全省政务协同总品牌,全面提升政务协同办公平台用户覆盖面,全面实现与各部门办公系统、主要业务应用系统联通,政务外网高清视频会议系统实现省市县乡四级全覆盖,政务协同水平持续提升。协同推进乡村治理、城市治理、社会治理、应急管理、生态治理等数字化建设,提升协同治理水平,确保协同治理成效保持全国一流,公众安全感满意度达到95%以上,打造共建共治共享的协同治理格局。
——数字基座水平先进省份。一体化数字基础支撑能力全面提升,新一代信息技术全面应用,数字基座的智能化水平和覆盖面全面提升。完成省市县乡镇(街道)电子政务外网升级改造,政务云全面扩容,政务大数据中心省市两级全覆盖。非涉密政务系统上云率达到80%,政务外网接入率达到80%,电子证照用证率70%,政府部门电子印章覆盖率90%。
(三)总体架构。
围绕品牌建设、应用体系、数字基座、保障措施,构建“1267”总体架构,引领数字政府高质量发展。
“1”:一体化数字基座。升级改造电子政务外网,提升政务网络支撑能力,优化完善政务云平台,推进政务大数据中心一体化建设,完善数据资源体系,建设统一应用、运行维护、标准规范三大基础支撑。
“2”:两大平台建设。不断优化“赣服通”政务服务平台,全面提升政务服务水平;打造“赣政通”政务协同平台,全面提升政府行政效能。
“6”:六大保障措施。做好组织领导、政策法规、资金保障、队伍建设、考核评估、安全保障六大保障,为数字政府建设保驾护航。
“7”:七大应用体系。聚焦经济调节、综合监管、协同治理、公共服务、生态治理、政务运转、政务公开七大领域数字化应用,全面推进数字政府建设。
二、主要任务
(一)建立科学精准的数字决策体系。
1.加快政府决策数字化。
构建一体化数字决策体系。利用数据关联分析、数学建模、虚拟仿真、人工智能等技术,以经济运行、社会发展、民生服务、社会治理等领域为重点,以省直部门现有相关系统为基础,建立以省级数字决策系统为核心、省直部门和市(县、区)为分中心的全省一体化可视化数字政府决策系统。通过数字决策系统进行模块化分析和政策模拟来实施趋势预判、精准调控,开展政府数据治理、社会治理和公共服务应用等领域的决策咨询研究,为政府决策提供专业支撑,形成以大数据为支撑的科学化、精准化决策体系。
提升经济运行监测分析能力。有效整合分散在各单位、各环节、各领域中的市场主体、投资、公共资源交易、税务、社保、能源、金融、信用等业务数据,提取融合通信运营商、搜索引擎、互联网平台企业等互联网行为数据,实现各类海量信息资源的高效汇聚、存储、加工、处理、分析、融合和动态展现。探索构建包含非传统统计数据的宏观经济监测评价、景气分析和智能预测模型,形成集形势研判、景气分析、政策评价等功能于一体的宏观经济运行监测分析支撑体系。
2.推进行业经济决策应用。
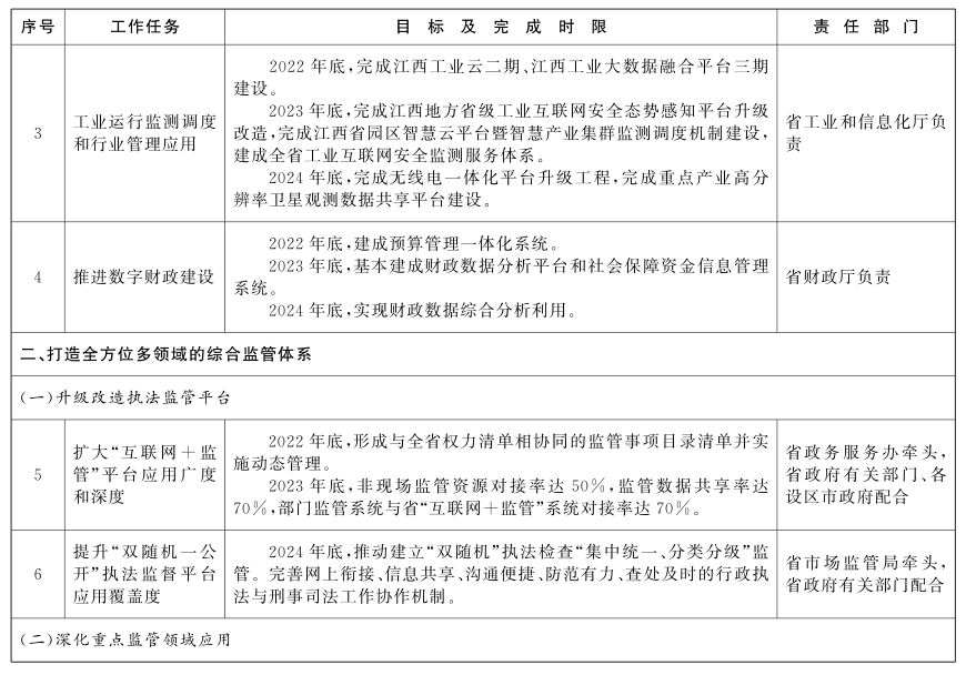
工业运行监测调度和行业管理应用。加快智慧工信“一网通办”平台的推广应用,推进大数据、区块链、AI、VR(虚拟现实)、5G等新技术在工业运行调度、行业服务和管理、安全预警等方面创新应用,推进江西工业云、江西工业大数据融合平台、无线电管理一体化平台等升级,推进重点产业高分辨率卫星观测数据共享平台建设,推进江西地方省级工业互联网安全态势感知平台、工业运行监测调度平台和产业集群管理调度系统升级改造,支持重点地市和重点行业平台建设,开展企业工控安全试点工程,构建全省工业互联网安全监测服务体系。
推进数字财政建设。构建财政一体化核心业务系统,建立预算管理、社会保障资金信息管理系统,优化财政资金全生命周期和全面绩效管理,提高财政管理的精细化和信息化水平。依托省级财政数据中心,提升财政数据分析水平,汇聚本省财政数据及相关外部数据,结合本省财政业务的紧迫性和重要性,构建财政数据分析主题模型,多方位、多角度推进财政数据综合利用,对财政资金管理各个环节结果进行反馈。用信息化手段辅助决策,促进信息系统智能化,更好发挥财政在省域治理中的作用。
(二)打造全方位多领域的综合监管体系。
1.提升在线监管能力。
扩大“互联网+监管”平台应用广度和深度。规范监管事项名称、编码、依据和流程等,形成与全省权力清单相协同的监管事项目录清单并实施动态管理,推动“照单监管”。推动各级监管数据归集共享和有效利用,强化监管数据治理,提高监管效能及决策水平。加强市场监管、公安、生态环境、交通运输等政府部门执法监管系统与省“互联网+监管”平台数据共享,实现执法监管“一网通管”。运用物联网、视频监控、卫星遥感等技术,积极推进非现场监管,推进全省非现场监管资源应汇尽汇,强化监管信息的互联互通,及时发现防范苗头性风险,提高监管智能化水平。不断优化完善风险预警系统模型功能,扩大风险防控行业领域,提高监管的前瞻性和精准性。依托“赣政通”平台部署移动执法监管应用,实现“掌上监管”。加强与国家一体化在线监管平台的互联互通,实现跨区域联合监管。到2023年底,非现场监管资源对接率达50%,监管数据共享率达70%,部门监管系统与省“互联网+监管”系统对接率达70%。
提升“双随机一公开”执法监督平台应用覆盖度。充分融合监管数据与公共信用信息平台、“赣服通”平台等数据,提升“双随机一公开”行政执法监督平台的应用覆盖度,为完善执法程序、规范执法行为、加强行政执法协调监督提供技术支撑,实现“双随机”执法检查“集中统一、分类分级”监管。完善网上衔接、信息共享、沟通便捷、防范有力、查处及时的行政执法与刑事司法工作协作机制,实现全省各级各类行政执法机关与司法机关间的执法信息共享、办案业务协同,增强行政执法和刑事司法工作合力。
2.深化重点领域监管。
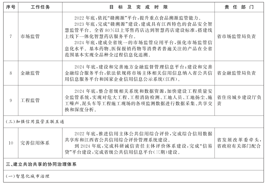
市场监管。全面整合各类市场监管业务应用,形成全省统一的市场监管应用体系,包括市场准入准营平台、市场监管平台、行政执法平台、综合管理平台等,强化市场监管信息化水平,加强对食品、药品、医疗器械和特种设备等重点行业的全过程质量管理和安全监管执法,加强与医疗管理、医保管理等衔接,有序推进医疗器械唯一标识实施工作。依法依规整合市场监管部门的市场监管、消费维权、行政执法信息以及相关信息,形成市场监管大数据资源体系,依法运用多源数据为市场主体精准“画像”,支撑市场一体化监管的统计、预测、预警、报警、评估等分析型应用,提升市场监管风险预判和处置能力。加强对以平台经济为代表的新技术、新产业、新业态、新模式的监管,促进数字经济健康有序发展。
金融监管。推进地方金融监督信息化,利用大数据、云计算等现代金融科技手段,对地方金融组织业务活动及其风险状况进行分析、评价和监督管理。完善金融综合服务平台,依法依规将市场主体相关信用信息纳入省公共信用信息服务平台和国家企业信用信息公示系统(江西),推进金融监管及风险防范数字化应用。
工程监管。全面整合省级相关系统和数据资源,加快工程质量安全监管领域信息化建设,对危大工程、工程消防检测、工地人员、工地扬尘、施工噪声、泥头车等工程施工现场的各项监测数据进行数据采集、共享交换和深度分析,全面提升智慧工地数字化监管水平。
3.加强信用监管互联。
完善信用体系建设。升级改造省级公共信用信息平台,构建综合信用数据共享库和江西省公共信用综合评价管理体系,加强信用分级分类管理,依法依规持续推进信用主体公共信用综合评价,基本实现以评价结果为依据的信用分级分类监管体系。围绕应用服务急需的关键领域与核心数据,依法依规加快推进信用信息归集共享。推进科研诚信责任主体评价体系建设,加强科研诚信责任主体信用信息分级分类管理和应用,将科研诚信管理贯穿到科技活动全过程。优化公共信用综合评价体系,充分整合综合服务、监管、金融信用信息,生成个人、企业服务“赣通分”信用分值,重点推进公共信用综合评价在政务服务中的应用。
深化公共信用评价。依托公共信用综合评价,支持各有关单位开展行业信用评价,探索建立行业信用评价标准,实施差异化信用分级分类监管。加快建立健全以信用为基础的新型监管机制,完善信用信息采集机制,推动监管信息互联互通,构建覆盖所有市场主体的信用监管体系,推动公共信用信息在行业信用监管领域的融合应用。
加强中小企业融资综合信用服务。依法依规加强以支撑“信易贷”为重点的“双公示”数据、信贷数据、履约数据、水、电、煤气、税、社保等信息的归集,实现政府信用信息与金融机构信贷数据的有序共享共用。构建江西省中小企业融资综合信用服务体系,搭建金融机构与诚信中小微企业贷款融资桥梁,切实解决企业融资难融资贵问题,为企业提供高效、便捷、低成本的融资服务,助力实体经济发展。
(三)建立共治共享的协同治理体系。
1.智慧化城市治理。
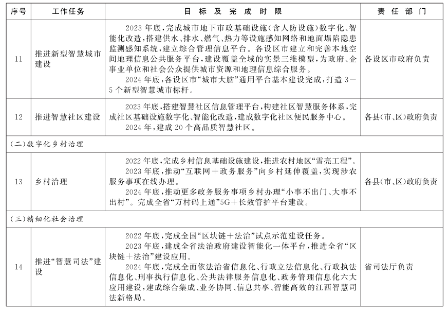
完善新型智慧城市建设。运用物联网、人工智能、大数据、BIM(建筑信息模型)、CIM(城市信息模型)等技术,完成城市地下市政基础设施(含人防设施)数字化、智能化改造,搭建供水、排水、燃气、热力等设施感知网络和地面塌陷隐患监测感知系统,实现对地下市政基础设施的安全监测与预警。统筹建设“城市大脑”,推动与CIM基础平台深度融合,推进城市空间“一张图”数字化管理和城市运行“一网统管”。统筹建设时空大数据平台,完善城市数字化管理平台和感知系统,打通社区末端、织密数据网格,整合多领域信息系统和数据资源,支撑城市健康高效运行和突发事件快速智能响应。完善综合管理信息平台,扩展完善实时监控、模拟仿真、事故预警等功能,实现管理精细化、智能化、科学化。到2024年各设区市“城市大脑”通用平台基本建设完成,打造3-5个新型智慧城市标杆。
推进智慧社区建设。探索构建社区智慧服务体系,完成社区基础设施数字化、智能化改造,打造数字化社区便民服务中心,推行政务服务社区“就近办”“自主办”和“一窗式”集成服务,实现便民服务更加智能、政务服务更加便捷、社区治理更加高效。创新社区治理线上线下融合模式,推进社区治理共建共治共享。到2024年,建成20个高品质智慧社区。
2.数字化乡村治理。
加快乡村信息基础设施建设。加快农村宽带通信网、移动互联网建设和下一代互联网发展,提升全省自然村组通宽带网络覆盖比例。继续深入实施信息进村入户工程,构建为农综合服务平台,推动“益农信息社”服务覆盖全省行政村。加快乡村基础设施数字化转型,推进全省乡村智慧交通、智慧电网、智慧农业等方面的建设。
提升乡村治理数字化能力。提升农村基层党建信息化水平,完善党员干部现代远程教育功能,推广网络党课教育。推进基层党建标准化、规范化、信息化建设,建成覆盖所有基层党组织和全体党员的基层党建信息化网络。探索推动党务、村务、财务网上公开,畅通社情民意。加快乡村社会治理体系现代化建设,建设农村地区“雪亮工程”,着力提升农村地区覆盖面,推进城乡视频监控连接贯通。扎实推进“万村码上通”5G+长效管护平台建设,畅通群众监督投诉渠道,切实把群众反映的问题解决在基层,实现乡村管理精细化、群众上报便捷化、问题处理及时化和长效管护科学化。
深化信息惠民服务。推动“互联网+政务服务”向乡村延伸覆盖,推进涉农服务事项在线办理,促进“网上办”“指尖办”“马上办”,提升人民群众满意度。加快政务数据资源共享,推动更多政务服务事项乡村办理“小事不出村、大事不出乡”。深入推进“互联网+”在乡村教育、医疗健康、养老、金融等方面应用,完善省市县三级融媒体中心功能,拓展“新闻+政务+服务”等服务。建立基层服务导办、帮办、代办机制,实现服务普惠化。
加强涉农信息资源融合利用。实施“互联网+基层治理”行动,完善乡镇(街道)、村(社区)地理信息等基础数据,推动基层治理数据资源共享,根据需要向基层开放使用。推动各部门涉农信息资源与省数据共享交换平台对接,充分融合农业、商务等政府部门以及银行、电信运营商、电商企业等经营主体服务站点资源,对现有乡村信息服务站点采取联合挂牌、资源共享等方式,实现一站多用、功能叠加和可持续运营。
推动数字赋能乡村振兴。通过数字技术与农业农村发展深度融合,推动乡村产业、生态、文化、治理、服务等方面的数字化转型,促进实现乡村产业兴旺、生态宜居、乡风文明、治理有效、生活富裕。实施“互联网+小农户”计划,支持新型农业经营主体和服务主体发展,推广“中国农村远程教育网”等网络平台,大力培育高素质农民,为乡村振兴提供内生动力。
3.精细化社会治理。
推进智慧司法建设。搭建网上刑罚执行一体化平台,加强“智慧监狱”的人工智能新技术应用,打造监狱安全防护的“铜墙铁壁”。以创建全国“智慧矫正中心”为抓手,全力推进“智慧矫正”应用,实现对社区矫正对象立体化的精准掌控。实施“智慧法治”工程,推进行政立法、备案审查、行政复议、行政应诉、行政执法监督工作智能化,健全法治政府建设科技保障体系,全面建设数字法治政府,积极探索“区块链+法治”示范应用,大力构建全省法治区块链大数据平台。推进“智慧戒毒”建设和应用,提升戒毒工作智慧化水平。依法依规推进特殊人群网上监管,实现对特殊人群的可查、可控、可帮、可管。推进“江西12348”公共法律服务集群建设,促进我省公共法律服务提档升级。推进远程会见“乡乡通”工程,构建司法行政远程执法和服务体系。
推进社会治安智能化建设。加强网络、安全、运维、云计算等公安信息化基础支撑能力,夯实警综平台、视综平台、警用地理信息平台等公安应用支撑体系。持续完善公安大数据平台功能,各级政府加强推广,强化相关数据接入,强化公安业务应用,促进“智治”建设。充分利用信息化、智能化技术手段,推进“雪亮工程”建设,提升公共安全视频监控联网应用能力,提高治安防控智能化水平。开展“智慧公安”建设,提升公安机关在维护国家安全、打击违法犯罪、筑牢治安防控、优化管理服务等方面的信息化水平。推进警务工作数字化转型和警务数据的安全、合法、合规、有条件共享,推广移动警务应用。
提升社会矛盾化解能力。健全乡镇(街道)矛盾纠纷一站式、多元化解决机制和心理疏导服务机制。深化矛盾纠纷源头预防和排查调解应用能力,将覆盖面延伸到交通事故、医疗卫生、征地拆迁、物业服务、山林土地水利矿产资源权属等重点领域,推动矛盾纠纷化解相关平台互联互通,提升网上信访、网上调节、智慧普法水平。加快推进农村“法律明白人”智慧工程,打造全省农村“法律明白人网校”智慧工程,将农村“法律明白人”的管理、教育、考核、服务等工作全部推送到智能平台上,实现“掌上培养”“指尖服务”。
推进基层智慧治理。实施“互联网+基层治理”行动,加强基层党组织建设,健全完善基层治理体制机制,建设网格化管理、精细化服务、信息化支撑、开放共享的基层管理综合服务平台,推进与政务服务、数字城管、应急管理、“互联网+监管”等领域系统对接。完善乡镇(街道)与部门政务信息系统数据资源共享交换机制。
4.科学化应急管理。
提升监测预警能力。建立健全安全生产综合监控机制,强化企业监控联网,实现危险化学品、矿山、烟花爆竹等安全风险监测预警系统智能化升级,加强与相关部门实现系统资源共享,形成广域覆盖、智能预警的安全生产风险防控“一张网”。建设全省灾害数据库,构建全省灾害风险监测综合分析平台,实现多灾种和灾害链综合监测、风险早期识别和预报预警,形成应急避险转移安置“一张图”。提升省级公共安全风险监测预警能力,构建全省统一的“智赣119”消防物联网大数据平台和省市县三级全覆盖的运维中心,全面提高社会消防安全治理的科技化、信息化、智能化水平。
提升指挥决策能力。利用大数据和人工智能,建立场景化灾害损失评估模型,提升数据核灾能力。完善应急指挥“一张图”,强化预案智能匹配、队伍调度、物资保障、应急处置等全方位、智能化救援指挥决策支持能力。实现基于“一张图”的灾情信息汇聚、现场灾情动态研判、灾害事故模拟推演、避险转移可视化演示和应急指挥辅助决策。
提升应急救援能力。完善空、天、地一体化的应急通信网络,实现全方位连接,不断提升应急救援通信保障能力。持续推进各级应急管理部门及相关成员单位部署建设信息采集设备、通信链路装备、通信警报、通信终端、现场指挥装备、辅助保障装备等,提升应急资源保障信息化水平。依据航空救援体系建设试点省的部署要求,提升航空救援快速反应能力,实现航空救援的可视化、立体化、智能化。
(四)构建便捷普惠的公共服务体系。
1.打造泛在可及的服务体系。
打造“赣服通”全国政务服务品牌标杆。优化“赣服通”平台业务办理功能,推进“金融服务专区”“疫情防控专区”等部门及市县特色服务应用创新。完善“赣服通”服务能力考核指标体系,为移动端公共服务能力提升提供技术支撑。推动“互联网+政务服务”向基层延伸,实现省市县乡村政务服务五级全覆盖,不断拓展“赣服通”服务覆盖广度、深度,并与市县融媒体中心平台互联互通,资源共享。到2022年底,“赣服通”平台用户日活量达40万,注册用户数3500万,全力打造全国移动政务服务品牌标杆。
推进政务服务智慧便捷。拓展提升江西政务服务网功能,持续提升网上办理深度,重点提升政务服务“全流程网办”比例。各地、各部门非涉密业务系统全部接入“一窗式”综合服务平台,推动政务服务平台、政务服务大厅等线上线下服务渠道功能升级,做到标准统一、全面融合、服务同质。全面推行“区块链+电子证照+免证办理”在政务服务场景中应用,加快推进“免证办理”政务服务大厅建设。到2022年底,省市县三级政务服务大厅全面实现“免证办理”。加快推进“自助办理”“就近办理”的服务应用和覆盖延伸。梳理企业群众全生命周期事项,推出更多“一件事”主题集成服务,提升政务服务智能、精准服务能力。到2023年底,省直部门自建业务系统与“一窗式”综合服务平台全面实现对接,政务服务事项“一网通办”率达到90%,初步构建覆盖省市县乡村五级的自助服务体系。
推进政务服务普惠公平。针对老年人、残疾人等群体服务需求,完善线上线下服务渠道,推进各级政府门户网站和移动应用开展适老化、适残化及无障碍改造,解决特殊群体面临的突出问题。扩大农村地区数字基础设施覆盖范围,优化数字公共品供给,统筹推进城乡数字化政务应用,将数字普惠纳入城乡协调发展总体规划,从资金、技术、人才等方面进行倾斜,不断缩小区域、城乡、社会群体“数字鸿沟”。
强化政务服务“好差评”。持续推进业务系统与政务服务“好差评”系统对接,实现政务服务事项全覆盖。推进政务服务“好差评”系统向基层延伸,构建省市县乡四级政务服务评价体系。推进“好差评”服务在线上线下多终端覆盖融合,保障企业群众办事即时可评。建立“好差评”闭环机制,做到“有评必答、有差必改”,主动识别、精确化解企业和群众在办事过程中遇到的堵点、难点问题。到2024年底,构建全方位的“好差评”体系。
2.提供优质便利的涉企服务。
优化主题服务应用。全面融合线上线下业务,提升企业开办、工程建设项目审批、用电用水用气、不动产登记、纳税、跨境贸易、获得信贷、办理破产、知识产权保护等主题便利化水平。不断深化商事行政审批、投资项目并联审批、工程建设项目审批、“证照分离”等改革,探索“一业一证”改革,大力推进涉企审批减环节、减材料、减时限、减费用,持续优化全省营商环境建设。
推动惠企服务精准高效。优化惠企政策在线服务模式,建立规范化常态化政企沟通机制,为企业提供精准高效的政策服务。完善政策兑现服务功能,设立政策兑现代办窗口,打通多部门数据流,精准匹配惠企政策对应企业,提前开展“模拟审批”,有效减少企业申报时间。推动“免申即享”“即申即享”理念向更多领域拓展,让“办事不求人”“申请政策不用跑”成为常态,实现惠企政策全覆盖、能落地、快兑现。及时处置政府网站、服务专线、江西政务服务网、“赣服通”等平台接收到的市场主体诉求,畅通营商环境投诉维权渠道。到2024年底,实现200项政策兑现“一件事一次办”。
3.提供普惠均等的民生服务。
社会保障。推行电子社保卡,持续深化在社会保障、看病就医、待遇补贴、政务服务等领域应用,支持社保卡跨业务、跨地区、跨部门应用,实现“人手一卡、一卡多用、全省通用”。构建精准识别、精细分类、专业指导的公共就业服务模式,为服务对象提供个性化服务。打造全省“劳动力地图”,建立劳动者和用人单位基础数据库。健全人力资源社会保障、公安、工业和信息化、统计等跨部门数据共享机制,全面提升全民参保库数据质量,为精准扩面提供数据支撑,建立社保待遇领取资格认证数据库,全面提升资格认证信息化管理水平。到2024年底,实现跨地区、跨部门、跨层级人力资源社会保障公共服务事项统一办理、业务协同和信息共享。
民政服务。推进民政业务应用一体化,围绕社会组织、社会救助、殡葬服务、婚姻登记、养老服务、社区、慈善、儿童收养、儿童福利、残疾人福利十大民政服务,构建“互联网+民政服务”体系,推动人脸识别、指纹认证等智能化技术和民政业务全面匹配、深度融合。到2024年底,实现民政主要业务信息化基本全覆盖,民政基本公共服务事项网上办理率达到80%以上。
教育教学。整合教育信息化资源,完善全民终身学习公共服务平台和终身学习账号体系,面向不同需求学习者提供高水平多样化内容供给。深化省教育资源公共服务平台应用,推进大数据与教育管理、教育教学和教育服务深度融合,实现教育信息闭环管理。推广“互联网+教育”教学模式,推进全省各级各类学校智慧校园建设,加快智慧教学课堂改造。到2024年底,“互联网+教育”大平台建设初见成效,智慧阅读、智慧安防等全面推进,实现全省智慧校园全覆盖。
交通运输。建立全省综合交通大数据中心,搭建交通基础设施运营、交通运输客运信息、物流信息等平台,构建公铁水空一体化电子信息服务体系。推动公路、枢纽、港口、航道等智慧化建设,打造融合高效的智慧交通基础设施,形成一批具有全国影响力、高示范性的智慧“公+水”建设样板。试点智慧公路、智慧港口、智慧服务区、智慧客运枢纽等创新应用示范工程,重点推进南昌、赣州等地智慧出行及公共交通智能化应用、基于5G的车路协同的智慧物流示范区、智慧停车示范、自动驾驶开放测试道路场景等项目。到2024年,建成各类智慧交通工程10个。
医疗保障。优化医疗保障公共服务,统一服务清单,实现医疗保障一站式服务、一窗口办理、一单制结算。推进医保标准化和信息化建设,统一医疗保障业务标准和技术标准,完善全省医疗保障信息平台,全面推广应用医保电子凭证,实现全省医保经办机构和定点医药机构具备电子凭证应用条件,覆盖医保支付、经办服务等应用场景。建立统一的医疗保障服务热线,加强经办能力建设,大力推进服务下沉,实现省、市、县、乡镇(街道)、村(社区)全覆盖。增强医药服务可及性,规范“互联网+医疗”等新服务模式发展,打通“互联网+医疗”纳入医保支付,健全短缺药品监测预警和分级应对体系。到2024年底,加快建成覆盖全民、城乡统筹、权责清晰、保障适度、可持续的多层次医疗保障体系。
卫生健康。优化提升全省疫情防控管理平台,及时精准有效提高疫情防控水平。完善全民健康信息化业务系统,促进健康医疗大数据发展及应用,提高“互联网+医疗健康”服务水平。加快智慧医院建设,健全完善互联网医院监管平台,打造智慧医院江西样板。加快推进居民电子健康码规范应用,重点解决医疗健康服务“一院一卡、互不通用”问题。加快智慧医疗建设,打造一批典型示范应用,推进“优智卫”品牌升级版建设。开展“5G+医疗”健康服务试点,形成一批技术先进、性能优越、效果明显标志性应用。积极促进新技术与卫生健康紧密融合,构建线上线下结合的医疗健康新型服务模式。到2024年,全省智慧医院覆盖率达到80%,基本建成省市县乡四级远程医疗服务体系。
安居服务。提升住房相关业务信息化水平,优化升级江西省住建云平台。建设省住建大数据平台,汇集房产交易网签数据,实现从房地产开发、房屋交易、物业服务到房屋征收的全生命周期闭环管理,防控房地产市场风险,提升房地产市场监管效能。打造保障性房屋租赁公共服务平台,构建高效、协调、共享、安全的业务办理和监测分析系统。改造住房公积金监管和服务平台。推进公积金结算应用系统联网接入,跨城市信息共享,完善公积金归集、提取、贷款、会计核算、业务统计和行政办公等各业务环节的全过程数字化管理和监督体系。
智慧商务。加快商务信息化建设。建设国际投资“单一窗口”,建立集招商推介、投资咨询、项目建设、政务服务、投诉维权于一体的投资促进体系,实现投资促进、投资对接、投资服务、落地管理、运行监测等全链条闭环管理。加强全省综合保税区统计和调度信息化建设。提升我省综合保税区统计和调度信息化水平,推进智慧口岸建设,对全省口岸、机场实现可视化监控,打造集约高效的江西国际贸易“单一窗口”。
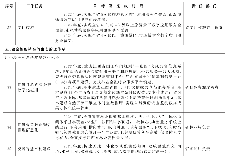
文化旅游。加快全省旅游大数据中心和智慧监管平台提质升级,优化“云游江西”推广与服务平台。支持智慧景区、智慧图书馆、智慧文化馆、智慧博物馆建设,充分运用数字技术发展沉浸式体验、虚拟展厅、高清直播等新型文化和旅游服务,打造江西文化和旅游新业态。深化景区视频数据应用,加强我省旅游景区客流承载量预警监测能力。到2024年,全省4A级以上旅游景区、设区市级博物馆和重要景区实现智能导游、在线预订等数字应用服务全覆盖。
(五)健全智能精准的生态治理体系。
1.提升生态治理智能化水平。
推进自然资源保护数字化应用。提升面向监管决策、政务服务和调查评价等“多应用”的江西省国土空间大数据共享与服务能力,完成71个江西省卫星导航定位基准站升级改造,采集覆盖全省的各种基本比例尺基础地理信息数据,形成江西省时空大数据库。推进江西省自然资源和不动产登记监测指挥中心、国土空间规划“一张图”实施监督信息系统、自然资源三维立体时空数据库、卫星遥感影像综合监管服务平台、地理信息公共服务平台天地图、自然资源执法监察智能管理平台、江西省国土空间基础信息平台等项目建设。
推进智慧林业综合管理信息化。整合各类林业数据,统一林业数据标准,打造林业“一张图”“一个库”“一套数”。加快智慧林业建设,打造智慧国土绿化、智慧林长制、智慧林业灾害防治、林业项目资金管理等一批示范性智慧应用,实现林草资源动态监测、智能监管。重塑林业管理机制,建设林业智慧政务服务,实现林业管理一体化、精细化和智能化,有效提升全省林业治理体系和治理能力的现代化水平。
统筹智慧水利建设。围绕水资源、水生态、水环境、水灾害问题,以数字化、网络化、智能化为主线,按照“1+2+3+N”总体框架,持续完善“江西水利云”和水利通信网、水利信息采集网络“两张网”,重点推进小型水库雨水情测报和安全监测,建设全要素动态感知的水利监测体系,提升涉水信息动态监测和全面感知能力。加强智能化应用,探索构建数字孪生流域,鼓励基层水利应用创新,努力构建具有预报、预警、预演、预案功能的智慧水利体系,提升水利业务精细管理及决策支持能力。
强化生态环境精准监测。升级生态环境大数据资源中心,加强数据标准规范建设和汇聚共享。推进生态环境智能监管应用,深化水、气、土、应对气候、固废、辐射、环评、监测、执法等核心业务系统建设。提升生态环境综合管理信息化和生态环境信息化网络安全及运维能力。加强5G、卫星遥感、无人机、视频监控、传感器等技术应用,充分利用大数据等手段整合与挖掘环保数据资源,提升区域大气污染防治、流域污染防治等决策能力,完善生态环境监测网络,建立生态环境智能监管综合应用体系,全面提高生态环境精准监管能力。
2.推进生态文明数字化转型。
推进生态文明数字化应用。拓展江西省“生态云”大数据平台应用,持续融合各类生态文明数据,深化生态文明监测、预警、评估等,全景展示江西生态文明建设成果,全面提升我省生态文明综合决策、监管治理和公共服务水平。
推进绿色低碳数字化应用。全面集成碳考核、碳市场、能源活动等相关数据,持续推进国家统一碳市场登记系统和交易系统的联建联维,整合我省碳排放权交易系统,提高我省碳市场信息化水平。构建重点领域、重点行业碳排放智能监测和动态核算体系,推动形成集约节约、循环高效、普惠共享的绿色低碳发展新格局,助力碳达峰碳中和目标顺利实现。
推行绿色低碳生活方式。探索建立碳普惠机制,通过专业数据库和交易服务平台,对居民的减碳行为给予政策鼓励与市场激励,促进居民生活方式向低碳转型,推动全社会积极参与节能减排,共创低碳社会。
(六)建立高效协同的政务运转体系。
1.促进政务一体化大协同。
升级拓展“赣政通”。加强平台覆盖范围,推动参与政务活动的国有企事业单位和乡镇(街道)、村(社区)全部接入。深化分厅门户建设,整合接入各类应用,引导各地创新应用场景。完善赣政通政务协调平台功能,推进项目迭代升级,构建功能全面、界面简洁、使用便利、运转顺畅的政务支撑平台。加快大数据、人工智能、区块链等新技术在日常办公中的应用,全面覆盖政府办文、办事、办会及督查督办等事项,实现公职人员随时办、随身办。推动跨部门公共服务线上化,实现政务办公“一网办、掌上办”。到2024年,基本实现省市县乡村五级全覆盖,公职人员使用率达90%以上。
推进内部业务流程优化。实施机关内部办事“最多跑一次”改革,重点解决机关内部办事多次跑、多头跑、时间长、环节多、签字烦等问题。梳理跨部门跨层级以及部门内部办理的相关事项,编制“一次不跑”和“只跑一次”清单。按照办理“一件事”的标准,推行“一口受理,联办联结”的办事方式。全面优化部门间“一次不跑”和“只跑一次”业务协同模型和网上办理流程,构建统一的业务协同平台体系,不断推进协同办理事项网上办理。到2024年底,基本实现机关内部办事“最多跑一次”。
2.促进政务运转提质增效。
建立大数据辅助科学决策机制。统筹推进决策信息资源系统升级,建立政策法规咨询库和决策案例库,构建多元数据智能分析模型和大数据综合分析系统,扩展综合决策分析应用场景,在城市运行、生态环境监测、经济运行、管理效能评价等领域建立专业预测、分析、研判模型和算法,为政府决策提供监管评价、运行管理、政策管理等方面的结构性、趋势性分析,全面提升决策科学化水平。
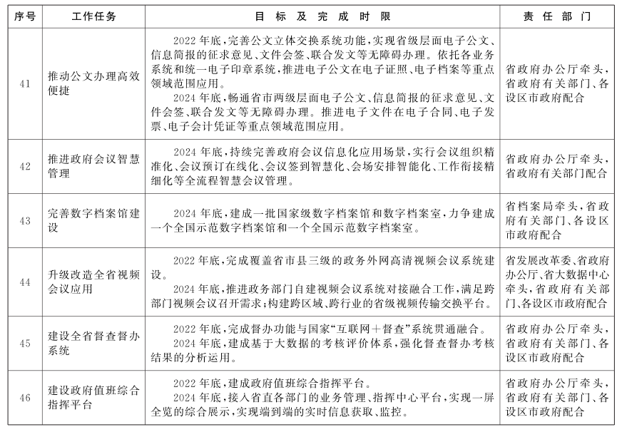
推动公文办理高效便捷。完善省政府电子公文传输平台,畅通省、市电子公文交换通道,实现电子公文跨部门、跨层级立体流转,征求意见、文件会签、联合发文等无障碍办理。规范电子公文标准接口,推动省政府电子公文传输系统与各级政府办公系统的安全对接,推进电子文件在重点领域范围应用。进一步完善机关办公自动化系统电子文件在线归档功能,配备电子档案信息管理系统,推进机关开展来源可靠、程序规范、要素合规的电子文件以电子形式单套制归档。推进数字档案馆和数字档案室建设,加快纸质档案数字化,规范电子文件和电子档案管理,提升档案信息化水平。
实现政府会议智慧管理。加大物联网、人工智能等技术在政府会议管理中运用,实行会议预订在线化、会议签到智慧化、会场安排智能化、工作衔接精细化等全流程智慧会议管理,切实提升会议保障效率。
升级改造全省视频会议应用。融合现有各部门自建视频会议系统,汇聚各部门视频资源,提高会议系统图像清晰度标准,支持移动会议和多会议召开功能。横向打通部门视频会议联通壁垒,纵向构建一套省市县乡四级政务外网高清视频会议系统,实现全省各层级各部门随时、随地、多场景的综合视频会商服务。建成纵向贯通、横向融合、共享共用的跨区域、跨行业的省级视频传输交换平台,实现应急值守、指挥调度、日常协同等能力显著提升。
优化督查督办方式方法。充分运用现代信息技术手段,加快构建结构合理、技术先进、高效快捷、安全可靠的全省督查督办系统,不断完善督查考核方式方法,形成以“互联网+督查”为重要手段的工作格局。对重大决策部署、《政府工作报告》、目标绩效管理等落实情况全程动态跟踪、实时提示、及时办理,做到“重点事项跟踪督、难点事项反复督”。加强与国务院办公厅“互联网+督查”系统贯通融合,使数据上报、受理转办、跟踪督办更加便捷高效。推动行政审批、监管执法、公共资源交易等全流程数字化运行、管理和监督,实现行政行为全程留痕留印、风险可控和过往可溯,提升行政行为的法治化、规范化、程序化水平。
提升省政府值班调度能力。搭建数据来源广泛、逻辑关联、时效性强的政府值班综合指挥平台,推进新一代技术与政府数字化转型的深度融合,提升实时分析、即时分析能力,实现对现实世界的感知与信息捕捉,形成以大数据为支撑的个性化、科学化、精准化决策支撑系统。接入省直各部门的业务管理、指挥中心平台,实现一屏全览的综合展示,实现端到端的实时信息获取、监控。
3.优化数字政府体制机制。
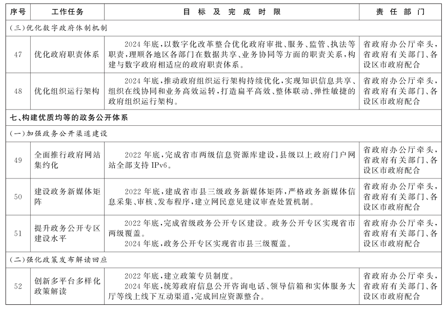
优化政府职责体系。将数字政府建设与加快转变政府职能深度融合,以数字化改革整合优化政府审批、服务、监管、执法等职责,理顺各地区各部门在数据共享、业务协同等方面的职责关系,强化政府对数字经济、数字社会、数字与网络空间的管理职责,构建与数字政府相适应的政府职责体系,推动政府职能更加优化、权责更加协同。
优化组织运行架构。适应数字化转型要求,推动政府组织运行架构持续优化,实现知识信息共享、组织在线协同和业务高效运转。动态评估组织运行状况和政府履职效能,通过重塑业务流程、创新协同方式和优化机构设置,打造扁平高效、整体联动、弹性敏捷的政府组织运行架构。
创新政府治理模式。将“数字化思维”融入政府治理全过程,推进技术融合、业务融合、数据融合,建立政府主导的多元主体协同治理网络,加快政府治理模式向政民双向互动、线上线下融合转变,推进政府治理理念、治理方式全方位创新和改革,推动实现政府治理更加精准高效、规范透明。
(七)构建优质均等的政务公开体系。
1.加强政务公开渠道建设。
深入推进政府网站集约化。在省市两级政府网站集约化平台的基础上,形成分类科学、集中规范、共享共用的省市两级统一政务信息资源库,对政府网站集约化平台上各网站的信息资源统一管理,实现统一分类、统一元数据、统一数据格式、统一调用、统一监管。推动政府门户网站与政务服务网深度融合,实现数据同源、服务同根。构建网上政府的数据底座,推动公开、互动、服务融合发展,推动更多政务服务事项“网上办、掌上办、一次办”,实现信息“一网通查”、互动“一网通答”、服务“一网通办”、监管“一网通管”。
建设政务新媒体传播矩阵。加强政务新媒体运营管理,常态化开展全省政府系统政务新媒体监测预警,健全政务新媒体监管机制。加快政府网站与政务新媒体融合发展,实现整体发声、联动发声。加强县级政务新媒体与本地区融媒体中心的沟通协调,提升信息发布、解读回应、政民互动的整体水平。加快建设以省政府微信公众号为龙头,各地各部门政务新媒体为主体的整体协同、响应迅速的政务新媒体矩阵体系,建成一批群众爱看爱用的优质精品账号及应用,着力提升回应关切、舆情引导能力,形成协同联动、矩阵传播的工作格局。
提升政务公开专区服务水平。建设省级政务公开专区,示范推动全省政务公开专区建设。各地依托行政服务大厅,加大政务公开专区建设力度,聚焦企业群众全生命周期事项标准化规范化,融合线上线下政务公开与服务,完善优化政务公开专区功能。在做好政府信息查阅、依申请公开受理、窗口办理等常规服务外,设立政策咨询综合服务窗口,及时准确地为企业、群众提供“一号答”“一站式”的政策咨询服务。
2.强化政策发布解读回应。
精准解读重大政策措施。依托政府网站“政府信息公开”专栏,集中统一发布解读政府规章、规范性文件和重点领域信息。升级省政府门户网站政策智能问答平台,开发更加精准智能、更加及时高效的政策问答功能和政策在线咨询办理功能。将政策文件及解读材料转换为适于新媒体传播的形式,及时通过政务微博、微信、手机客户端等渠道,向企业和群众主动推送,提高政策信息的到达率和适用度。大力开展政策推送、政策兑现、监督评价的全链条服务,提高政策兑现率。
提高政策解读工作质量。探索建立省政府政策解读专员制度,由省政府各部门确定1-2名工作人员担任政策解读专员,依托省级政务公开专区和省政府门户网站,为企业和群众提供政策解读和咨询服务。创新政策解读形式,综合运用新闻发布会、在线访谈、图文漫画、事例讲解、短视频等形式开展多元化解读。统筹政府信息公开咨询电话、领导信箱和行政服务大厅等线上线下互动渠道,提高解读重要政策和处理民生诉求的能力。
增强回应社会关切效果。健全完善政务舆情常态化监测、研判、处置和回应机制,加强政务舆情处置回应台账管理,以解决政务舆情背后问题的实际成效回应社会关切。增强回应工作的主动性,通过网上调研等方式,及时准确了解掌握社会公众对政策执行效果的反馈与评价,主动回应存在的共性问题,助力政策完善。密切关注涉及疫情防控、房地产、金融、工资拖欠、环境污染和生态破坏、食品药品安全、教育、医疗、养老、安全生产以及困难群众生活等方面的舆情并及时作出回应,助力防范化解重大风险。
(八)构建开放共享的数据资源体系。
1.加强数据统筹管理。
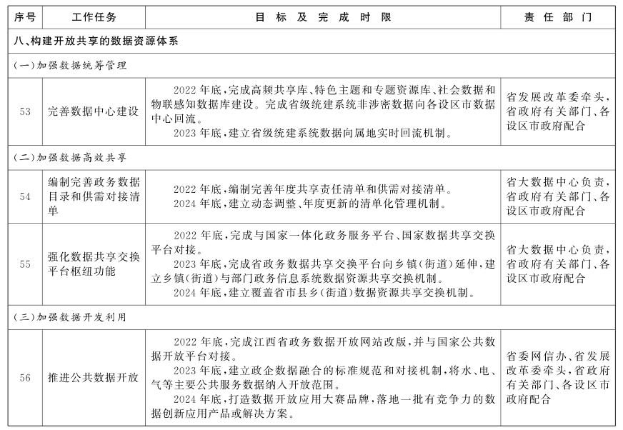
建立健全数据采集机制。推进乡镇(街道)、村(社区)数据资源建设,实行乡镇(街道)、村(社区)数据综合采集,实现一次采集、多方利用。加强全省政务数据资源统筹汇聚管理,明确数据归集、共享、开放、应用、安全、存储等职责,实现政务数据应归尽归、社会数据按需归集,建立“一数一源、多源核验”的数据更新维护机制。
优化完善数据中心。2022年底前,对省直部门和各设区市数据互通情况开展一次深入调研,进一步摸清底数,编制清单,逐一查找症结,打通堵点。重点推进高频共享库、特色主题和专题资源库、社会数据和物联感知数据库建设。完善全省统筹建设的人口、法人、电子证照、公共信用、空间地理、城乡冷链物流等高频共享数据库,提供跨业务、跨数据库的统一数据访问接口,提供高频共享库的日常维护工具和异地的容灾备份与恢复工具,提供高效、实时的数据服务,满足各地各部门业务需求。建设全省跨行业、跨部门、动态更新的特色主题库,推动业务部门依托高频共享库建设以部门业务为主线的主题库和以公共业务为主线的专题库。探索汇聚科研机构、互联网企业等社会数据。
2.完善数据共享体系。
编制完善政务数据目录和供需对接清单。推进政务数据共享开放清单化管理,组织省市县三级政务部门按照“三定”要求,依法依规梳理形成标准统一、衔接一致、完整有效的政务信息资源目录。对照政务信息资源目录,以满足业务需求为目标,编制形成政务数据供需对接清单,并纳入全省一体化政务数据共享交换平台运行管理、及时更新。采用协商、采购、合作开发等方式,推动公共服务机构、相关企业及第三方平台等方面共享的数据,并及时纳入清单管理。
强化数据共享交换平台枢纽功能。推动省政务数据共享交换平台向乡镇(街道)延伸,建立乡镇(街道)与部门政务信息系统数据资源共享交换机制,并与国家一体化政务服务平台、国家数据共享交换平台对接,形成上联国家、覆盖省市县乡四级的全省一体化政务数据共享体系。推动与人大、政协、法院、检察院数据互联共享,提升政务数据为党委决策的服务支撑能力。
3.加强数据共享应用。
推进数据高效共享。加快推进省级垂管的业务系统进行技术改造,确保已共享的政务数据及时可用。加快推进共享数据高质量应用,开展政务数据共享特色应用建设。以应用场景为牵引,建立健全政务数据供需对接、共享激励机制,开展数据共享绩效评估,提高数据共享精确性。举办全省政务数据共享应用观摩会,总结推广好的经验做法,促进全省政务数据高效共享共用。
完善数据回流。稳步推进省级统建系统数据向各设区市数据中心回流的机制和流程建设。推进全省政务数据双向流动通道建设。各设区市向省政府各部门提出数据回流需求,由省大数据管理部门统筹汇聚相关数据后,按照所属地域原则将数据回流至各设区市。实施“数据回省”,各设区市通过回流数据通道将基层政务数据向省级汇聚。
4.推进数据开发利用。
推进公共数据开放。编制公共数据开放目录和责任清单,升级完善全省统一的数据开放平台,并与国家公共数据开放平台对接,同时对接各设区市数据开放平台,形成全省一体化公共数据开放体系。做好江西省政务数据开放网站改版,加大人力资源社会保障、民政、医疗、教育、交通、环境等重点领域政务数据有序开放力度。探索政企数据融合的标准规范和对接机制,将水、电、气等主要公共服务数据纳入开放范围。制定政府部门采购社会数据管理办法,推进“统采共用”,提升数据集约化利用水平。持续举办开放数据创新应用大赛,打造赛事品牌,落地一批有竞争力的数据创新应用产品或解决方案。
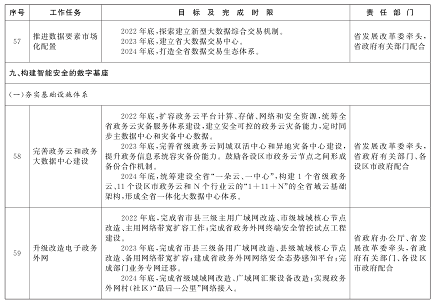
推进数据要素市场化配置。建立健全覆盖原始数据、脱敏处理数据、模型化数据和人工智能化数据等不同数据开发层级的新型大数据综合交易机制,加快推动全省数据要素市场建设。探索建立省大数据交易中心,构建大数据交易平台,探索开展大数据确权、定价、交易、权益分配和规范应用,促进数据产业化发展,打造全省数据交易生态体系。在数据资源共享、数据交易、数据开发利用等方面进行立法探索,为数据要素市场化配置提供强有力支撑,打通数据流通链条的基础,保障数据交易安全。
(九)构建智能安全的数字基座。
1.夯实基础设施体系。
升级改造电子政务外网。加强新型前沿技术应用,提升数字政府建设的支撑能力。统筹协调推进各部门非涉密业务专网和业务系统迁移至政务外网,加快提升政务外网集约化水平。2022年,启动省政府办公厅业务专网迁移工作,启动电子政务外网改造和省政府内网二期建设。2023年底前,完成省市县乡四级政务外网升级改造工作。持续推进政务外网村(社区)“最后一公里”网络接入,实现“村村通”和五级全覆盖。深入推进政务外网安全防护体系建设,完善网络边界检测控制能力、联网终端安全管控能力和网络安全态势监测能力,保障政务外网整体安全性。全面推进IPv6(第六代互联网协议)规模化应用,推进政务网、数据中心及相关业务系统、应用平台等方面全面实现支持IPv6。
扩容完善政务云平台。统筹建设全省“一朵云”,形成1个省级政务云、11个设区市政务云和N个行业云的“1+11+N”的全省域云基础架构。扩容政务云平台计算、存储、网络和安全资源,完善政务云平台IPv6承载能力,为数字政府应用提供安全、稳定、可靠的云计算资源能力。统筹全省政务云灾备服务体系建设。建立安全可控的政务云灾备能力,定时同步主数据中心和灾备中心数据。完善省级政务云同城双活数据中心和异地灾备数据中心建设,提升政务信息系统容灾备份能力。鼓励各设区市政务云节点之间形成备份合作机制。
优化大数据中心建设布局。按照集约高效、共享开放、安全可靠、按需服务原则,支持各设区市打造区域政务大数据中心。引导其他地区充分整合利用现有资源,以市场需求为导向,有序发展规模适中、集约绿色的大数据中心。鼓励大型互联网企业、电信企业等开展绿色节能、高效计算的行业型数据中心建设,构建形成省级一体化大数据中心、市级大数据中心和行业级大数据中心的“1+11+N”大数据架构体系,并逐步融入全国一体化大数据中心体系,实现政务数据统筹存储、统筹治理、统筹共享、统筹安全。到2024年底,建成省级大数据中心和11个设区市大数据中心及若干个行业数据中心。
2.强化基础支撑体系。
(1)统一应用支撑。
可信身份认证。持续完善可信身份认证系统,接入、整合多种身份认证方式和认证源,建立面向自然人、法人、公职人员的全省统一账户库,加快推进全省各级各类政务信息系统接入,并对接国家政务服务平台统一身份认证系统。
统一电子证照。拓展电子证照的种类,涵盖党政机关签发的证件、执(牌)照、证明文件、批文、鉴定报告。按照国家统一规范,升级改造我省电子证照系统,完成与国家政务服务平台电子证照共享服务系统的对接,实现电子证照全国互信互认。深化电子证照在政务服务事项的应用,切实解决企业和群众办事重复提交材料、证明等问题。
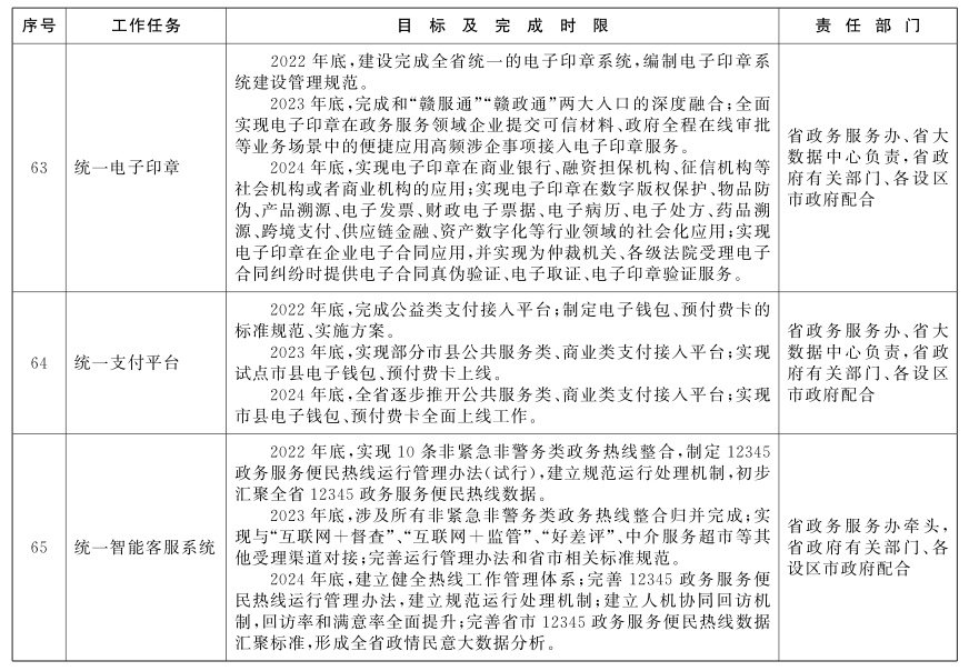
统一电子印章。按照国家电子印章和电子签名标准规范,建立全省权威、规范、可信的统一电子印章系统,为政务事项的审批、办结、证照生成等环节提供电子印章制章、用章、验章等服务。推进电子印章在政府内部管理中的应用。
统一支付平台。持续完善全省统一公共支付平台,实现非税收入收缴业务全覆盖,满足群众公共服务类缴费项的需求。依托政府非税收入收缴体系,整合线上线下支付渠道,拓展各类资金结算功能,实现多种电子化支付方式接入,为“全程网办”提供安全、统一、便捷的资金结算服务。
统一业务流程管理。根据各部门政务服务业务流程共性需求,提供流程设计和管理标准化组件,推动跨部门业务流程衔接,提高业务间的交互效率,实现业务整合。
统一智能客服系统。加快整合各地、各部门非紧急非警务类服务热线,统一纳入江西12345政务服务便民热线,以江西政务服务网、“赣服通”平台为依托,打造全省统一的智能客服系统。充分利用大数据和人工智能技术,对服务热线信息内容进行挖掘分析,为政府决策提供参考。建立规范运行处理机制,努力让政务服务更高效、让群众办事更便捷。
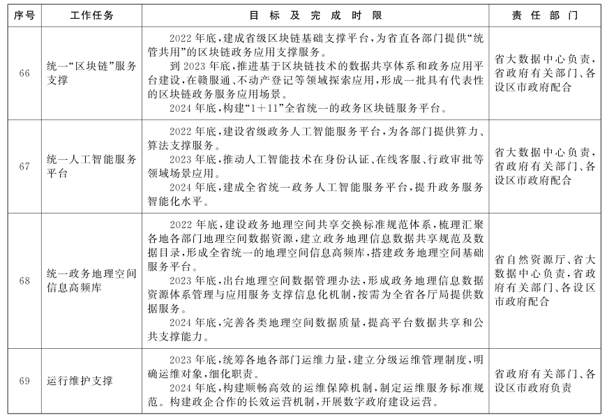
统一“区块链”服务支撑。依托省电子政务外网,以区块链底层技术平台为基础,构建全省统一的政务BaaS(区块链即服务)平台,为各部门提供“统管共用”的区块链政务应用支撑服务。研究推进基于区块链技术的数据共享体系和政务应用平台建设,重点在“赣服通”、不动产登记等领域探索应用,逐步形成一批具有代表性的区块链政务服务应用场景,进一步优化办事流程,提升服务效率。
统一人工智能服务平台。依托省电子政务外网、省政务云平台等电子政务基础设施,建设政务人工智能服务平台,为各部门提供算力、算法支撑服务。重点推动人工智能技术在身份认证、在线客服、行政审批等领域场景应用,提升政务服务智能化水平。
统一地理空间信息高频库。加快梳理汇聚各地各部门地理空间数据资源,建立政务地理信息数据共享规范及数据目录,形成全省统一的地理空间信息高频库。制定地理空间数据管理办法,形成政务地理信息数据资源体系管理与应用服务支撑信息化机制,按需提供数据服务。完善各类地理空间数据质量,提高数据共享和公共支撑能力。
(2)运行维护支撑。
统筹各地各部门运维力量,按照统一联动、分级分别负责的原则,明确基础设施、共性支撑、应用体系不同环节的运营运维责任。统一的云、网、数基础设施和共性应用支撑体系由省级主管部门负责运营运维,构建顺畅高效的运维保障机制,制定运维服务标准规范,构建“政企合作、管运分离”的长效运营机制,为数字政府建设运营提供长期、稳定的服务支撑。
(3)标准规范支撑。
推进全省数字政府建设标准化工作,贯彻落实国家、地方、行业等相关标准,协调推动标准制定、修订完善、贯彻实施等工作。按新需求梳理、优化现有标准规范,新增制定数字政府建设领域涉及体系架构、基础平台、政务服务、数据共享、业务应用、安全运维和技术应用等方面各类标准,形成完整的标准体系,赋能数字政府建设。定期开展标准实施情况监督和实施效果评估,推动标准规范全面贯彻落实。
(十)构建全方位的安全保障体系。
1.强化安全管理责任。
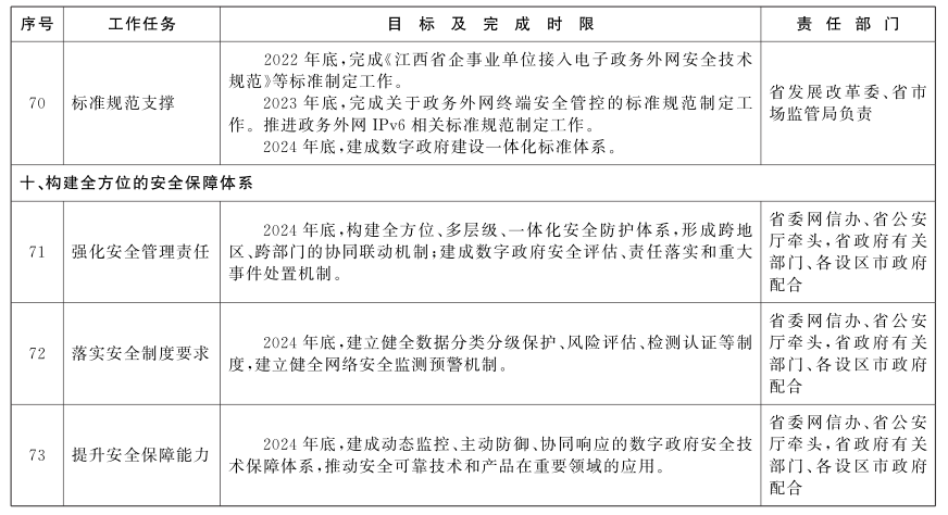
坚持总体国家安全观,切实维护国家主权、安全、发展利益,守住网络安全底线。明确数字政府全流程安全管理责任,各地各部门按照职责分工,统筹做好数字政府建设安全工作,构建全方位、多层级、一体化安全防护体系,形成跨地区、跨部门的协同联动机制。建立数字政府安全评估、责任落实和重大事件处置机制,加强对参与政府信息化建设和运营企业的规范管理,确保政务系统和数据安全管理边界清晰、职责明确及责任落实。
2.落实安全制度要求。
严格落实相关法律法规制度,依法推进数字政府安全防护体系建设。建立健全数据分类分级保护、风险评估、检测认证等制度,对关系国家安全、国民经济命脉、重要民生、重大公共利益等方面的国家核心数据实行更严格的管理制度,按照有关标准和技术要求进行数据清洗、脱敏、脱密、格式转换等处理,加强数据全生命周期安全防护。依法收集和使用个人和企业数据,加大对涉及国家秘密、商业秘密、个人隐私、个人信息等数据保护和监督力度,完善相应的申诉处理和问责机制,依法加强重要数据出境安全管理。加强关键信息基础设施安全保护和网络安全等级保护,建立健全网络安全监测预警机制,定期开展网络安全检查,提升数字政府领域关键信息基础设施保护水平。
3.提升安全保障能力。
建立健全动态监控、主动防御、协同响应的数字政府安全技术保障体系,持续提升全方位监测预警和安全防护水平。充分运用安全技术手段提升主动监测、态势感知和威胁预测能力,强化日常监测、通报预警、应急处置,健全完善安全事件应急体系,加强网络安全风险事件发现和预警能力。持续推动信息技术应用创新,加快推进核心技术研发,强化自主可控技术和产品应用。
三、保障措施
(一)加强组织领导。
强化统筹协调。成立全省推进数字政府建设工作专班。专班由省政府办公厅牵头,省委网信办、省政府办公厅、省发展改革委、省工业和信息化厅、省财政厅相关负责同志参加具体负责统筹推进和协调解决数字政府建设的困难和问题。同时,加强对省政府各部门政务信息化项目的日常调度,省发展改革委在审批省直部门信息化项目时,要征求工作专班意见,确保与数字政府建设整体布局相衔接。省直各部门要明确内设机构和人员负责数字政府建设工作,确保数字政府建设有力有序有效推进。鼓励各地各部门开展试点工作,2023年底前,建设一批数字机关,形成一批可复制推广的创新模式。
(二)健全政策法规。
及时清理现行地方性法规、规章和制度规范中与数字政府建设不相适应的条款,推动政策补齐,为数字政府建设提供法治保障。研究制定数字政府建设工作相关制度,包括数字政府项目管理、建设运营管理、政务数据资源管理、政务公开、政务服务管理、绩效考核、数据安全和个人信息保护等制度。建立数据保障相关政策法规,完善大数据管理相关政策法规体系,形成上下联动、左右协同、规范刚性的制度体系,为全省数字政府建设提供有力的制度保障。
(三)做好资金保障。
各级财政要统筹做好数字政府建设经费保障工作,探索建立综合论证、联合审批、绿色通道等项目管理新模式,满足数字政府建设快速部署和弹性扩展的需求,强化项目全生命周期管理,提高项目管理效能。建立科学合理的资金审核机制,建立适应临时性、软件类和运维类项目所需的财政预算资金池,规范数字政府项目的预算编制和资金使用管理。探索“政府投资+金融资本+企业服务”相结合的多元化融资与运营服务模式,吸引各类社会资本、金融资本参与。
(四)加强队伍建设。
将数字政府建设列入各级政府机关领导干部和公职人员学习培训内容,全面提升公职人员数字化素养。加大政府数字化专业人才引进力度,进一步畅通数字政府建设干部人才选任渠道,丰富选拔方式,建设一支既精通政府业务又善于运用互联网技术和信息化手段开展工作的复合型人才队伍。推动建立“首席数据官”或“数据专员”机制,强化大数据在政府部门中的应用。建立各级数字政府专家委员会和省级专家库,为数字政府建设提供重要决策参谋和智力支撑。
(五)强化考核评估。
建立健全公开、透明、公正的常态化考核评估机制,将数字政府建设纳入全省综合考核,建立创优争先机制和定期督查机制。按计划定期开展重大任务落实情况督促检查和第三方评估,加强统计监测、协调调度、绩效评估和考核监督,加强对数字政府建设成果成效及运营情况进行评估。
附件:重点任务清单
附件
重 点 任 务 清 单

















欢迎您访问浮梁县人民政府网!