页面
大
小
配色
无
字
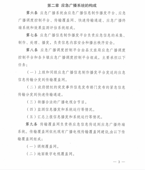
字
字
字
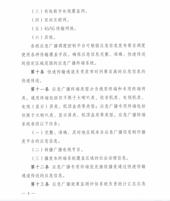
辅助线
开
指读
开
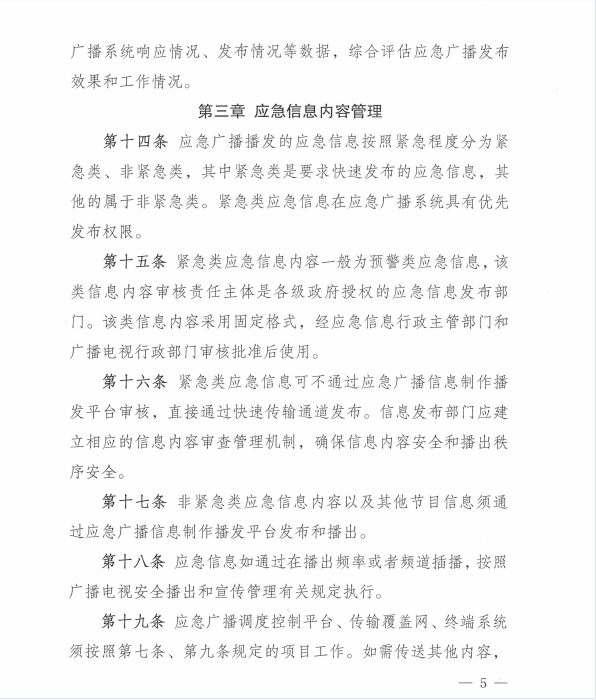
纯文本
开
重置
关闭
欢迎您访问浮梁县人民政府网!
梁申办
|
赣服通
|
微信
|
微博
|
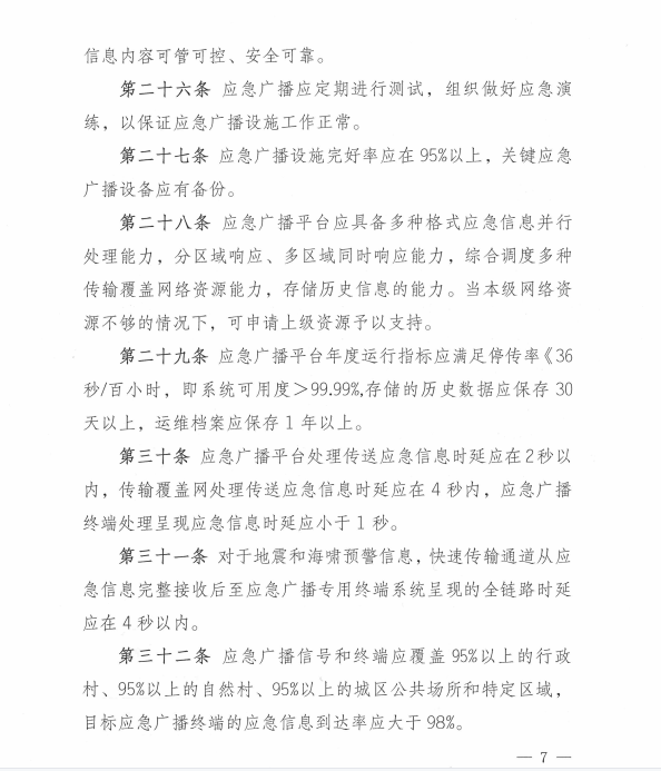
网站无障碍
|
适老版
|
简体中文
|
繁体中文
首页
走进浮梁
政府资讯
政务公开
政务服务
政民互动
当前位置:
首页
>
县文广旅局
>
其他法定公开信息
>
回应关切
公开方式:
主动公开
有效期:
长期有效
公开时限:
长期公开
公开范围:
面向全社会
信息索取号:
014560025/2023-42808
关于印发浮梁县应急广播管理暂行办法的通知
发布时间: 2023-10-25
来源: 浮梁县文广新旅局
访问量:
相关文档:
相关附件:
928917
关于印发浮梁县应急广播管理暂行办法的通知
20
浮梁县文广新旅局
2023-10-25
24603
回应关切