干货 | 对外贸易经营者备案登记流程详解
根据外汇管理办法规定,公司拓展海外业务,需要到商务主管部门办理对外贸易经营者备案申请。如何申请?现在就将备案操作流程分享给大家:

NO.01

首先要确保该企业可从事对外贸易,前提是营业执照上经营范围包括货物及技术进出口类,然后在网上提交申请,最后到现场办理。
第一步:登录“商务部业务系统统一平台”,点击“登录应用”进行公司的账号注册,注册完成后,进入系统,依次点击“对外贸易”——“对外贸易经营者备案登记应用”——“申请”——“进入应用”,如下图所示:




NO.02

第二步:选择备案机关一栏点击“选择”,选择公司所属的管辖商务部门(浮梁的企业请选择“浮梁县商务局”),点击“提交”,进入备案登记界面,“*”标志为必填项,填完内容后上传营业执照原件图片,再回到申请界面,点击“上报”即可(务必点击上报),填写模板如下图所示:


NO.03
第三步:完成网上申请后,准备以下资料到公司所属的商务主管部门(浮梁县商务局,地址:浮梁青年汇二楼对外贸易股办公室)现场审核:
1、营业执照副本复印件加盖公章;
2、法人身份证复印件加盖公章。
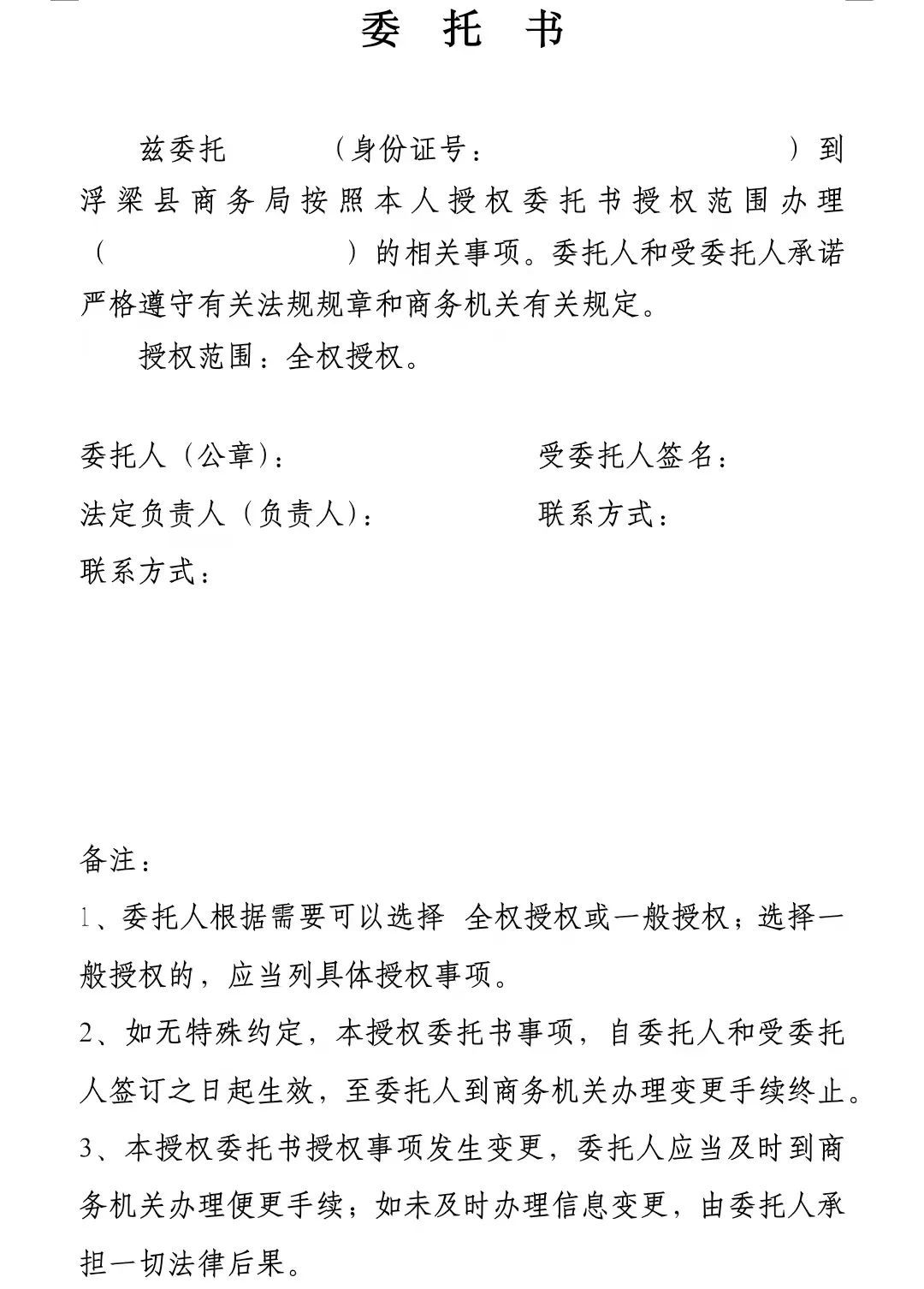
如法人因特殊情况无法前往办理,委托他人办理的,需额外提供以下材料:
1、委托书;
2、委托人身份证复印件加盖公章。
资料审核无误即可现场办结,给予加盖商务部门专用章的对外贸易经营者备案登记表原件。

委托书模板
对外贸易经营者
备案登记表


对外贸易经营者信息变更
变更对外贸易经营备案信息的企业,请携带
1、营业执照副本原件及复印件加盖公章;
2、对外贸易经营者备案登记表原件;
3、法人身份证复印件加盖公章。
等材料前往浮梁县商务局进行办理。
以上就是对外贸易经营者备案登记的流程,如有疑问,可拨打电话咨询:2621698,或者携带好相关材料前往浮梁县商务局,由工作人员当面指导完成网上申请。
欢迎您访问浮梁县人民政府网!