为规范公证服务价格行为,保障当事人和公证机构的合法权益,促进公证事业健康发展,本着有利于公证事业可持续发展和兼顾社会承受能力的原则,按照《国家发展改革委司法部关于进一步完善公证服务价格形成机制的指导意见》(发改价格〔2021〕1081号)和《江西省公证服务收费管理办法》(赣发改收费〔2016〕1281号)的要求,进一步完善了我省公证服务价格管理政策,经过两年的实施,对优化营商环境、促进公证行业高质量发展起到了积极作用,同时也切实减轻企业和群众公证费用负担,经研究,现将有关事项通知如下:
一、缩减政府定价范围
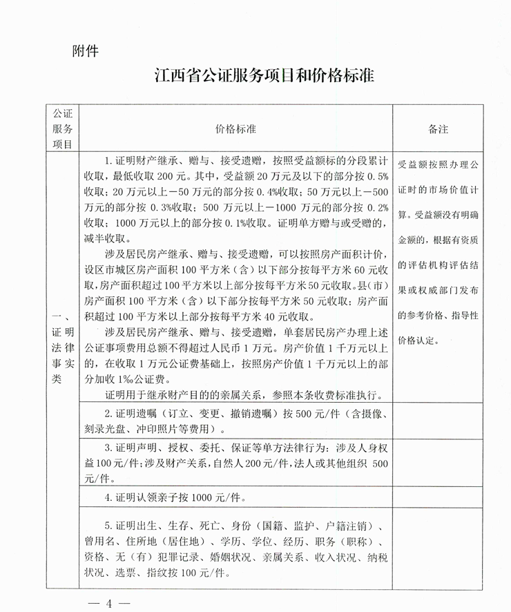
对关系民生的基本公证服务,以及具有区域垄断性、竞争不充分的项目,实行政府定价管理,其他项目的价格由市场形成,具体项目见附件。
二、改进政府定价方式
(一)按照标的额计收公证费的项目,实行政府指导价上限管理,公证机构可以在规定的最高价格范围内,按下浮不超过15%的比例确定具体价格水平,
(二)对涉及居民房产继承、遗赠的公证事项,同时提供按房产面积和标的金额比例两种方式计价并从低选择。
三、降低部分服务项目价格标准
"证明财产继承、赠与、接受遗赠”类公证服务项目涉及“居民房产继承、遗赠”公证事项的,第一档费率降为0.5%,并按标的金额递减。
四、完善价格减免政策
(一)低保户、重度残疾人申请办理目录中的公证服务项目,费用减免50%。
(二)当事人申请办理领取抚恤金、劳工赔偿金、救济金、劳动保险金等有关的公证事项,与公益活动有关的公证事项,公证机构按照《江西省公证服务收费管理办法》第十二条的规定减免费用。
(三)对80岁及以上老人首次办理遗嘱公证,免收遗嘱公证服务费用。
五、规范公证机构价格行为
公证机构应明码标价、自我约束、公平竞争,不得通过循环证明、捆绑服务等增设不必要的证明事项并加价。建立公证服务价格定期报告和检查制度,要求公证机构向当地价格主管部门、司法行政部门定期报送价格政策执行和公证收入、支出等相关情况。完善公证费用收取方式,对事实上由金融机构等申请的,赋予债权文书具有强制执行效力的公证事项,落实“谁申请,谁付费”要求,不得增加借款人负担。各地价格主管部门要配合市场监管部门加强监督检查,严厉查处乱涨价、巧立名目乱加价等价格违规违法行为。
本通知印发之日起《江西省发展和改革委员会江西省司法厅关于进一步完善公证服务价格管理的通知》(赣发改价管〔2021〕843号)同时废止。



欢迎您访问浮梁县人民政府网!