页面
大
小
配色
无
字
字
字
字
辅助线
开
指读
开
纯文本
开
重置
关闭
欢迎您访问浮梁县人民政府网!
梁申办
|
赣服通
|
微信
|
微博
|
网站无障碍
|
适老版
|
简体中文
|
繁体中文
首页
走进浮梁
政府资讯
政务公开
政务服务
政民互动
当前位置:
首页
>
王港乡
>
社区服务与治理
>
便民服务
公开方式:
主动公开
有效期:
长期有效
公开时限:
长期公开
公开范围:
面向全社会
信息索取号:
014560025/2025-15902
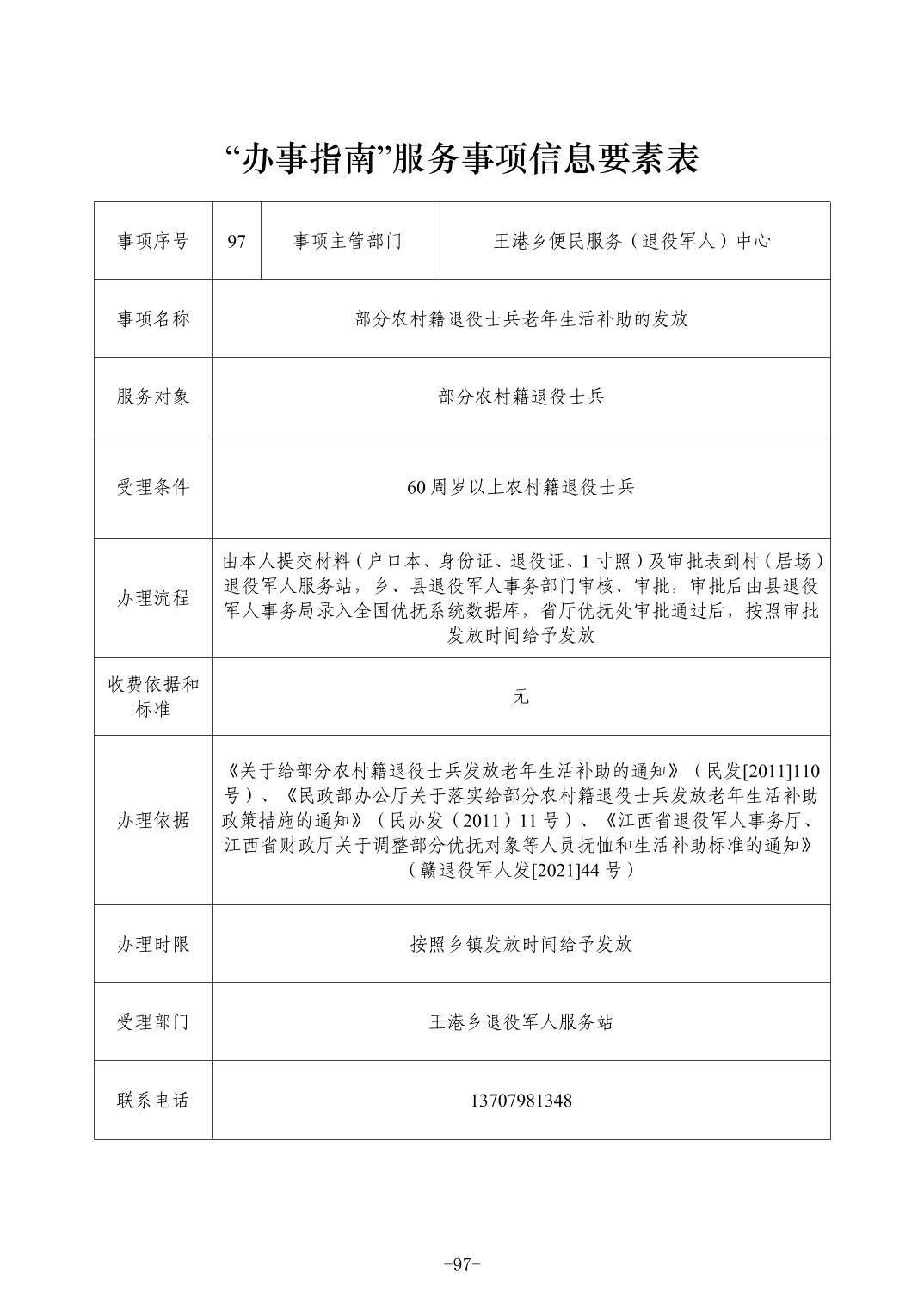
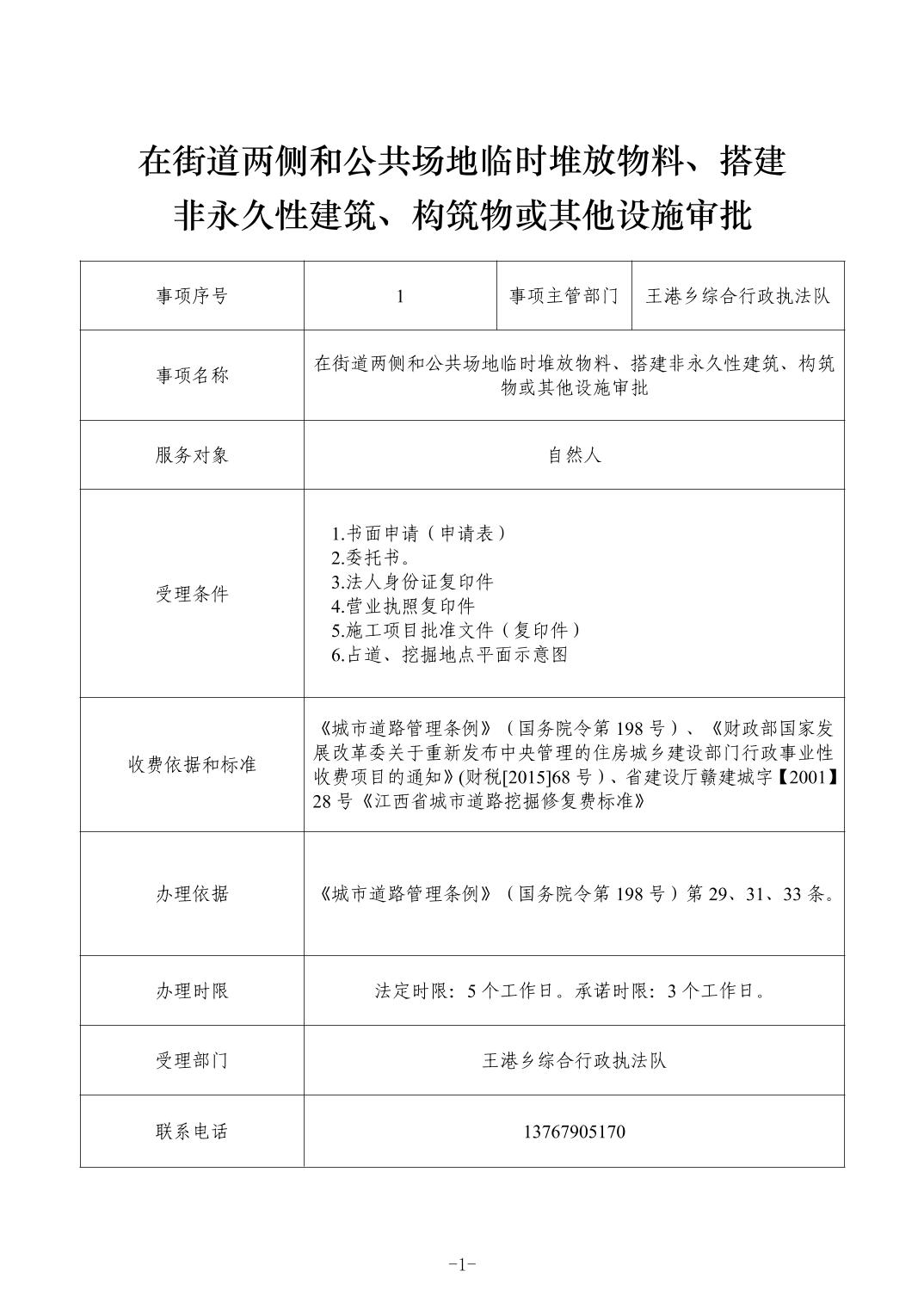
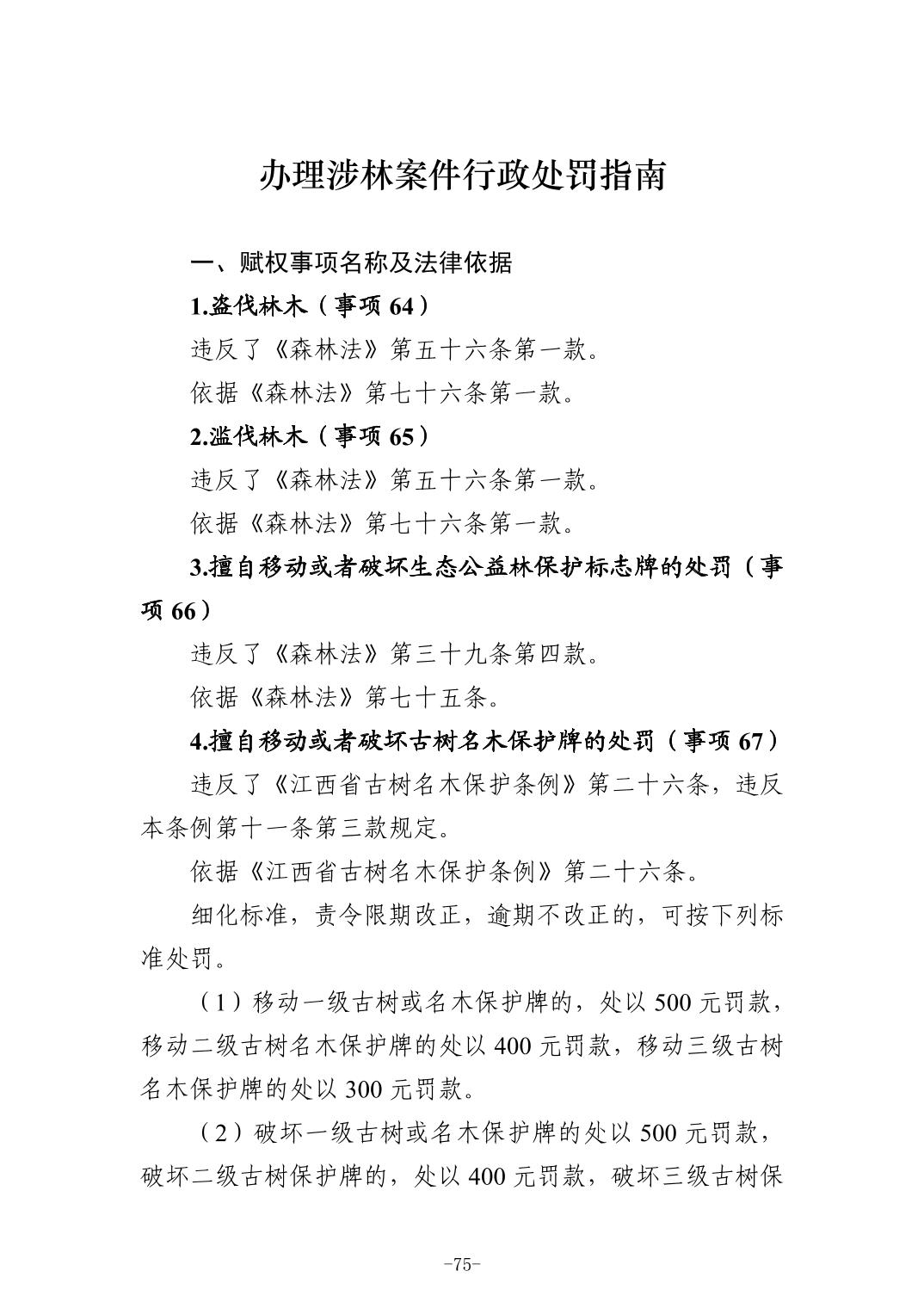
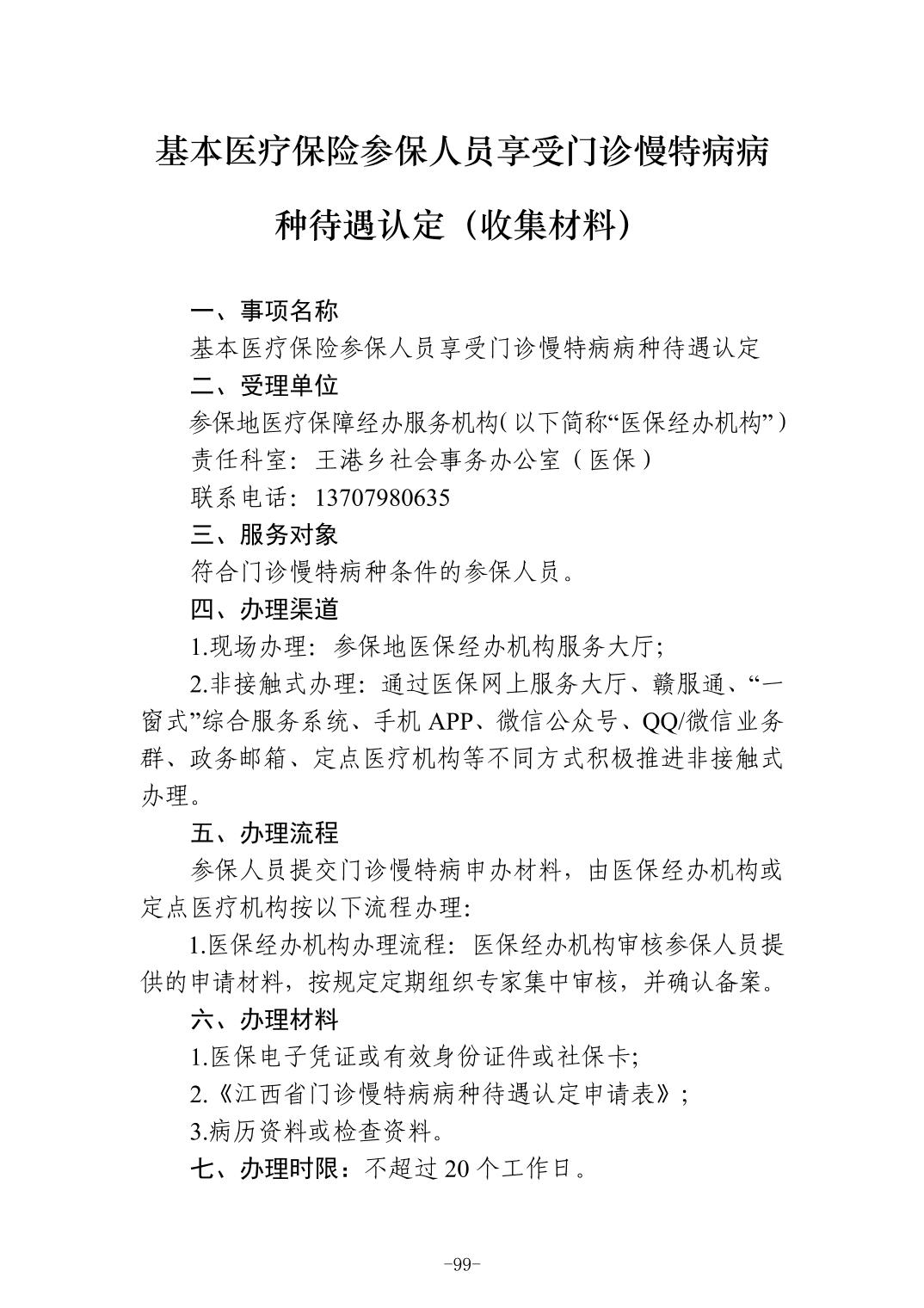
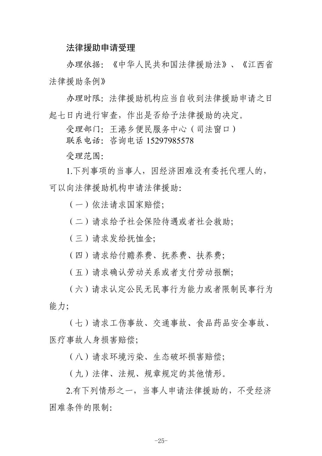
王港乡便民服务指南
发布时间: 2023-09-05
来源: 浮梁县王港乡
访问量:
相关文档:
相关附件:
王港乡便民服务指南(定)(1).pdf
920399
王港乡便民服务指南
20
浮梁县王港乡
2023-09-05
38217
便民服务